GÜNEYDOĞU ANADOLU İHRACATÇI BİRLİKLERİ
EN
Anasayfa
Kurumsal
Hakkımızda
Başkanın Mesajı
Başkanlar Kurulu
Yönetim Kurulu
Genel Sekreterlik
Genel Sekreter
Genel Sekreter Yardımcıları
Organizasyon Şeması
Tim ve İhracatçı Birlikleri Mevzuatı
Bilgi Güvenliği ve Kişisel Verilerin Korunması
Kişisel Verileri Koruma Politikası
Kişisel Verilerin Korunması Genel Aydınlatma Metni
Kişisel Verilerin Korunması Çalışan/Stajyer Aydınlatma Metni
Kişisel Verilerin Korunması Çalışan/Stajyer Adayı Aydınlatma Metni
Kişisel Verilerin Korunması Eğitim Aydınlatma Metni
Çerez Politikası
KVKK Başvuru Formu
GAİB Bilgi Güvenliği Politikası
Akordiyon Aydınlatma Beyanı
Basın Odası
Tanıtım Filmi
Basında Biz
Kurumsal Kimlik
Üyelik
Üyelik İşlemleri
Üye Listesi
Faaliyetlerimiz
Çalışma Raporlarımız
Fuarlar ve Heyetler
Projeler
Yarışmalar
Duyurular
Bilgi Merkezi
İstatistik ve Raporlar
İhracat Rakamları
Araştırma Raporları
Ekonomi Bültenleri
Bilgi Notları
Ülke Raporları
Yeşil Raporlar
Mevzuat
İhracat Mevzuatı
İthalat Mevzuatı
Destekler
İhracat Destekleri
E-İhracat Destekleri
Tarımsal İade
Dahilde İşleme Rejimi
Kolay Destek
Banka Hesap Bilgisi
İhracat Yol Haritası
Onay Masası İşlemleri
Yeşil Pasaport
Nispi Aidat İadesi
Formlar & Anketler
GTİP Arama
İletişim
ONLINE İŞLEMLER
GAİB DİJİTAL ÜYE GİRİŞİ
ÜYE LİSTESİ
İTHALAT KAYIT UYGULAMALARI
VEKALET TANIMLAMA TALEBİ
DEVLET DESTEKLERİ E-İMZA MODÜLÜ (KepPort)
İHRACAT RADARI
YURTDIŞI FUARLARI DESTEK HESAPLAMA
EĞİTİM KATILIM BELGESİ / SERTİFİKA SORGULAMA
DESTEK YÖNETİM SİSTEMİ (DYS)
MÜŞAVİRE DANIŞIN
Yeşil Mutabakat
Anasayfa
Kurumsal
Hakkımızda
Başkanın Mesajı
Başkanlar Kurulu
Yönetim Kurulu
Genel Sekreterlik
Genel Sekreter
Genel Sekreter Yardımcıları
Organizasyon Şeması
Tim ve İhracatçı Birlikleri Mevzuatı
Bilgi Güvenliği ve Kişisel Verilerin Korunması
Kişisel Verileri Koruma Politikası
Kişisel Verilerin Korunması Genel Aydınlatma Metni
Kişisel Verilerin Korunması Çalışan/Stajyer Aydınlatma Metni
Kişisel Verilerin Korunması Çalışan/Stajyer Adayı Aydınlatma Metni
Kişisel Verilerin Korunması Eğitim Aydınlatma Metni
Çerez Politikası
KVKK Başvuru Formu
GAİB Bilgi Güvenliği Politikası
Akordiyon Aydınlatma Beyanı
Basın Odası
Tanıtım Filmi
Basında Biz
Kurumsal Kimlik
Üyelik
Üyelik İşlemleri
Üye Listesi
Faaliyetlerimiz
Çalışma Raporlarımız
Fuarlar ve Heyetler
Projeler
Yarışmalar
Duyurular
Bilgi Merkezi
İstatistik ve Raporlar
İhracat Rakamları
Araştırma Raporları
Ekonomi Bültenleri
Bilgi Notları
Ülke Raporları
Yeşil Raporlar
Mevzuat
İhracat Mevzuatı
İthalat Mevzuatı
Destekler
İhracat Destekleri
E-İhracat Destekleri
Tarımsal İade
Dahilde İşleme Rejimi
Kolay Destek
Banka Hesap Bilgisi
İhracat Yol Haritası
Onay Masası İşlemleri
Yeşil Pasaport
Nispi Aidat İadesi
Formlar & Anketler
GTİP Arama
İletişim
Yeşil Mutabakat
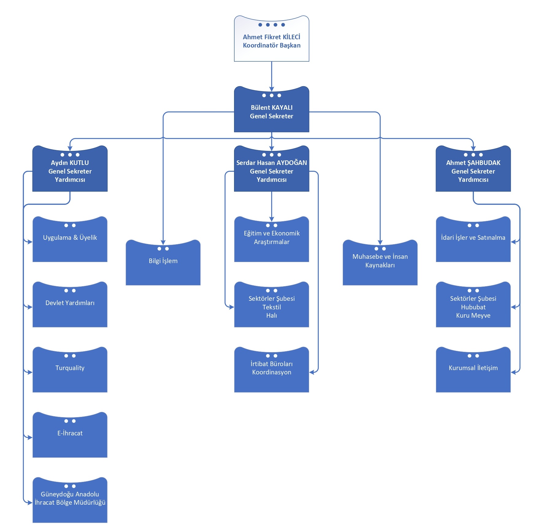
Organizasyon Şeması
Kurumsal
Organizasyon Şeması
Paylaş:
Hakkımızda
Başkanın Mesajı
Başkanlar Kurulu
Yönetim Kurulu
Genel Sekreterlik
Genel Sekreter
Genel Sekreter Yardımcıları
Organizasyon Şeması
TİM ve İhracatçı Birlikleri Mevzuatı
Basın Odası
Foto Galeri
Tanıtım Filmi
Basında Biz
Video Galeri
Kurumsal Kimlik
Bilgi Güvenliği ve Kişisel Verilerin Korunması
Kişisel Verilerin Korunması Genel Aydınlatma Metni
Kişisel Verilerin Korunması Çalışan/Stajyer Aydınlatma Metni
Kişisel Verilerin Korunması Çalışan/Stajyer Adayı Aydınlatma Metni
Kişisel Verilerin Korunması Eğitim Aydınlatma Metni
Çerez Politikası
KVKK Başvuru Formu
GAİB Bilgi Güvenliği Politikası
Kişisel Verileri Koruma Politikası
Akordiyon Aydınlatma Beyanı
×
×